欢迎进入388vip太阳集团官方网站!
首页 > 动态信息 > 政策法规

长三角区域社会生态环境监测机构监督检查专家库管理办法(试行)

   日期:2025-01-08     浏览:482    

 为充分发挥专家在社会生态环境监测机构监管工作中的技术支撑作用,提升社会生态环境监测机构监管效能,上海市、江苏省、浙江省、安徽省三省一市生态环境厅(局)联合制订了《长三角区域社会生态环境监测机构监督检查专家库管理办法(试行)》,全文如下。

长三角区域社会生态环境监测机构监督检查专家库管理办法(试行)

第一章 总则

第一条 为规范长三角区域社会生态环境监测机构监督检查工作,充分发挥专家在社会生态环境监测机构监管工作中的技术支撑作用,提升社会生态环境监测机构监管效能,完善专家的选取和使用,保证检查工作的公平、公正,结合长三角区域实际,制定本办法。

第二条 本办法适用于长三角区域沪苏浙皖三省一市社会生态环境监测机构监督检查专家库(以下简称专家库)的建设、使用和管理。

第三条 专家库建设管理遵循自愿、公开、透明的原则,并实施动态管理,接受社会公众监督。

第四条 本办法所称专家库专家是指来源于政府机构、企事业单位、科研院所、社会组织及有关单位中,从事环境监测质量管理、环境监测现场采样、实验室分析、监测数据分析和综合评价、监管执法等相关工作,具有较强专业知识和丰富实践经验的技术、管理和执法人员。

第五条 沪苏浙皖三省一市生态环境厅(局)负责本省(市)专家库建设和管理工作。

第二章 专家库建设 

第六条 入库专家应具备以下条件:

(一)政治立场坚定,廉洁奉公、遵纪守法,有奉献精神,服务大局,具有良好的职业道德,无违法犯罪、违纪等不良信用记录,能够认真、公正地履行职责;

(二)熟悉生态环境、检验检测领域法律法规、方针政策和标准规范,具有丰富的技术检查经验或执法经验;

(三)技术专家原则上需具有副高级及以上专业技术职称,有10年以上从事本专业技术或管理工作经历,并应具有参加地市级及以上相关监管部门组织的生态环境监测机构监督检查工作经验,国家级CMA/CNAS评审员或省级CMA主任评审员优先,获得过国家或省部级专业奖励者优先;监管执法专家需为部门正式编制人员,原则上需具备5年以上生态环境监测机构监督管理和执法办案工作经验;

(四)身体健康,能够承担现场检查工作任务,年龄原则上不超过65周岁(条件突出者可适当放宽至70周岁);

(五)具有独立判断精神,能够独立、客观、公正、实事求是地提出意见和建议。

 第七条 专家主要承担以下工作:

(一)对生态环境监测机构监督检查工作提供专业指导、技术咨询;

(二)应邀参与生态环境监测机构现场检查、问题研判等技术支持工作;

(三)应邀参与生态环境监测机构持证上岗考核、质量巡查、质控考核等质量管理工作;

(四)应邀参加生态环境监测机构有关申诉投诉调查工作,并提供技术支持;

(五)应邀参与其他生态环境监测机构监督管理相关工作。

第八条 专家面向社会公开征集,主要采用以下方式:

(一)部门推荐:各省(市)生态环境部门,根据管理实际需求推荐本领域专家入库;

(二)定向邀请:各省(市)生态环境厅(局)根据工作需要,可邀请相关领域专家学者加入专家库;

(三)个人自荐:符合条件的专家如实填报申请表,并附学历证书、职称证明复印件及学术、专业成就等相关证明材料,在职人员需报所在单位审核并加盖公章后申报。

有入库意向的专家,应填写《长三角区域社会生态环境监测机构监督检查专家库入库申请表》(见附件1)。

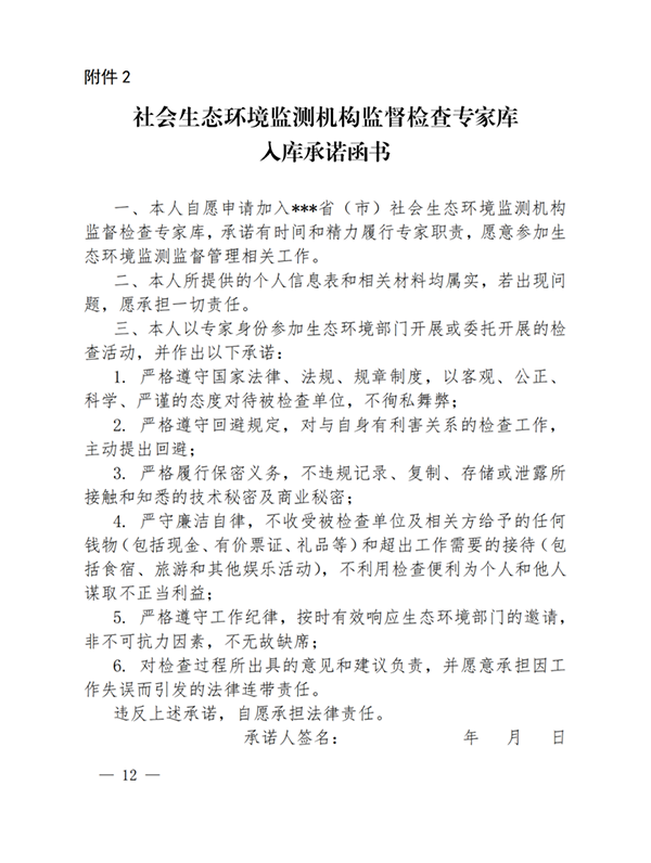
 第九条 专家应按照要求签署并提交《社会生态环境监测机构监督检查专家库入库承诺函》(见附件2),自觉接受监督管理。

第十条 各省(市)生态环境厅(局)对本省(市)符合条件的专家进行资格审核和遴选,确定拟入库专家名单,并在官方网站进行公示。公示期满后,对入选专家无异议或异议不成立的,由各省(市)生态环境厅(局)正式公布并纳入专家库进行管理。

第三章 专家库使用 

第十一条 各级生态环境部门在开展涉及社会生态环境监测机构监督检查、质量监督管理等相关工作中,应当按照业务需求在本省(市)专家库中选取相关领域的专家。涉密项目等特殊工作需要情况,经本省(市)生态环境厅(局)同意后,可根据工作需要定向邀请库外专家开展工作,库外专家人数不得超过所聘请专家总数的三分之一,库外专家选择原则参照入库专家条件。

第十二条 专家与被检查单位或个人存在利益关系、法律纠纷、近亲属关系或其他利害关系的,应当主动回避。

在社会生态环境监测机构具体检查工作中,被检查单位对专家提出回避申请并说明理由的,组织开展检查的生态环境部门应当及时进行处理。

第十三条 各省(市)生态环境厅(局)共同推动专家资源跨区域共享,鼓励异地抽派专家参与监督检查等工作。

三省一市各级生态环境部门可根据工作需要,向本省(市)生态环境厅(局)申请抽调异地专家库专家,申请时应明确告知专家人数、需求和用途。

省(市)生态环境厅(局)审核同意后,提前发函商请相关省(市)生态环境厅(局)抽派专家。

第四章 专家库管理 

第十四条 长三角区域沪苏浙皖三省一市建立健全区域内统一的专家库管理机制,建立专家个人电子档案,实行一人一档管理,持续推进区域间专家资源共享共用,推动长三角区域社会生态环境监测机构监管一体化协同发展。

第十五条 专家库按专业领域分为现场监测和采样、实验室分析、质量体系管理、监测数据分析和综合评价、监管执法等。根据实际工作需要,适时调整专业领域类别。

第十六条 专家在申请入库和参加检查活动过程中,有下列严重情形之一的,予以调整出库,且5年内不得重新申请入库:

(一)提供虚假申请材料或者存在其他弄虚作假行为、徇私舞弊违法违规行为的;

(二)专业能力不足,无法胜任检查工作的;

(三)三次及以上无法取得联系的;接受检查邀请后,无正当理由不参加相关工作或者无正当理由中途退出相关工作两次及以上的;

(三)不客观、不公正履行检查职责,存在重大错误,或者导致遗漏重大违法违规问题、产生严重社会影响的;

(四)非法收受利益方财物或者获取其他不正当利益的;

(五)泄漏有关国家秘密、商业秘密、评估评审情况,以及其他不宜公开信息的;

(六)受到党纪政纪处分或刑事犯罪处罚的;

因年龄、身体健康、工作等个人原因不再符合入库专家基本条件,或有出库意向的专家,可填写《社会生态环境监测机构监督检查专家库专家库出库申请》(见附件3)报送本省(直辖市)省态环境厅(局)。专家年龄超过65周岁,原则上自动退出专家库。

第十七条 组织开展检查的生态环境部门应当加强对参与社会生态环境监测机构监督检查专家的监督,发现专家有违反本办法规定的,应及时处理。涉及外省(市)专家时,应当及时告知专家派出省(市)生态环境厅(局)。

各省(市)生态环境厅(局)对专家库专家按照信息共享、结果共用的原则,实施监督管理和问题通报。

第十八条 各省(市)生态环境厅(局)将对专家检查质量开展不定期、随机抽查。

第十九条 各省(市)生态环境厅(局)原则上每3年开展一次入库专家信息集中更新。

各省(市)生态环境厅(局)根据工作需求,可适时启动所需专业领域专家增补的征集和遴选工作。

专家工作单位等个人信息若发生变动,应在变动后一个月内,将变动情况报送相关省(市)生态环境厅(局)。

第五章 附则

第二十条 本办法由沪苏浙皖三省一市生态环境厅(局)负责解释。

第二十一条 本办法自发布之日起施行。

附件

1.社会生态环境监测机构监督检查专家库入库申请表

2.社会生态环境监测机构监督检查专家库入库承诺函

3.社会生态环境监测机构监督检查专家库出库申请


附件1
省(市)社会生态环境监测机构监督检查专家库入库申请表

备注:1.证明材料包括但不限于工作简历、学历证明、职称证明、个人研究成果及工作成就、身份证复印件等。

附件2
社会生态环境监测机构监督检查专家库入库承诺函书


附件3
社会生态环境监测机构监督检查专家库出库申请